今回は、特管産廃の許可申請において、多くの事業者様が頭を抱える許可申請書第一面別表の書き方に焦点を当てて解説します。
ここを間違えると、窓口で差し戻しを受けてしまい、貴重な時間をかけることになります。外せないポイントを整理しましたので見ていきましょう。
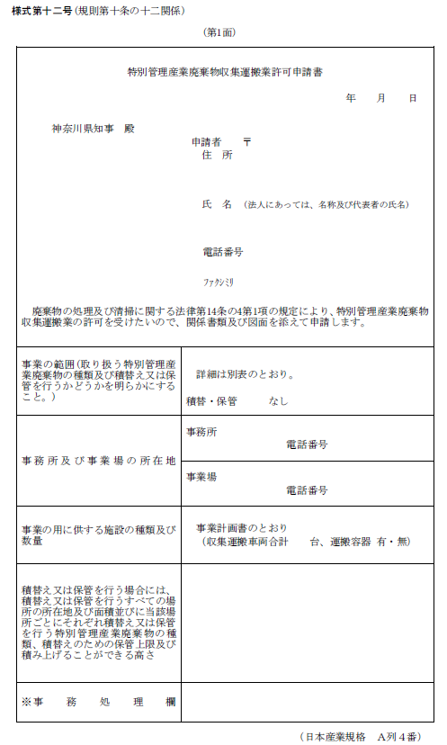
別表1のNO.1からNO.3は特管の基本
※神奈川県 産業廃棄物・特別管理産業廃棄物収集運搬業 許可申請等の手引き 抜粋



別表1は、引火性や腐食性といった性質で判断される項目です。
・引火性廃油(NO.1):ガソリン、灯油、軽油など。
・強酸(NO2):pH2.0以下の廃酸。
・強アルカリ(NO.3):pH12.5以上の廃アルカリ。
これらを取り扱う場合は、該当する欄にしっかり「〇」を記載します。
特定有害産業廃棄物(NO.5)の落とし穴
ここからが間違えやすいポイントです。上記のNO.1からNO.3とは別に、特定有害産業廃棄物としての廃油、廃酸、廃アルカリ(いずれもNO.5)を取り扱う場合、ここも忘れずにチェックを入れなければなりません。
廃油(NO.1)を運ぶから、NO.5の廃油は〇を付けなくて良いのかというと、そうではありません。水銀、鉛、カドミウムなどの有害物質を基準値を超えて、かつ特定有害に該当する場合は、NO.1からNO3とNO.5の該当欄、どちらも漏れなく〇を記入してください。
この重複する概念が、申請書類をややこしくしている原因といえます。
PCB(ポリ塩化ビフェニル)の特殊ルールに注意!
第一面の別表には、実はPCBに関連する記入欄が用意されています。しかし、ここで注意点があります。
PCBの欄は、原則として空欄のままにするということです。
PCBを運ぶのに記入しなくて良いのかと疑問に思われる方もいるかと思いますが、実は、第一面の別表は全体的な種類を示すものですが、PCBについてはその特殊性から、別の個所で詳しく記載するルールになっているのです。
・第一面別表:PCB欄は空欄。
・別表1:ここにPCBの詳細を記載する。
・別表2:ここにはPCBを記載してはいけない。
PCBは「別表1」に記載すると覚えてください。別表1に書くから、別表2(種類ごとの具体的な取扱い等)には混ぜてはいけない、という棲み分けがなされています。
補正による修正を避けるために
神奈川県の産廃審査は、記載のルールに厳格です。〇一つ抜けただけで・・と思われがちですが、その一つが欠けているだけで、申請書の整合性が取れなくなり、補正の対象となります。特にPCBの取扱いは、環境への影響が大きいため、記載箇所を間違えるだけで、差し戻しの原因となりますので注意が必要です。
まとめ
ご自身で記入し、申請しようと思ったけど、やはり難しい・・
何度も行政庁へ足を運ぶ時間がない・・
そのような方は、ぜひ当事務所をご活用ください。
当事務所では、神奈川県特有の審査基準や、PCBを含む複雑な申請の流れを熟知しています。第一面別表の「〇」一つから、添付書類の整合性チェックまで、皆様の許可申請を全力でバックアップします。
「グラス湘南行政書士事務所」