事業拡大に伴い、取り扱う廃棄物の種類を増やすことや、今の許可に石綿含有産業廃棄物を追加するなど、既に持っている許可の内容を変更させる際に必要となるのが、事業範囲の変更許可申請です。しかし、この申請書の作成、特に第一面別表の書き方で手が止まってしまう方は多いのではないでしょうか。
今回は、実務で間違えやすいポイントや、神奈川県での審査のルールを踏まえた第一面別表の正しい記載方法について解説します。
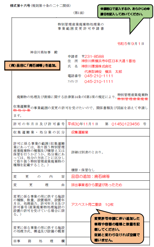
第一面別表とは?記載の基本
※神奈川県 産業廃棄物・特別管理産業廃棄物収集運搬業 許可申請等の手引き 抜粋



変更許可申請において、どの品目を追加し、どの品目を継続するのかを明確に示すのが第一面別表の役割です。ここでまず覚えておきたいのが、品目の横に記載する記号のルールです。
・「◎」:既に許可を取得している品目(継続)
・「〇」:新たに許可を取得したい品目(追加)
非常にシンプルですが、これを間違えると、どの品目を追加したいのかが行政庁に伝わりません。一目で現在の状況と、これからの計画がわかるように記載する必要があります。
更新許可と変更許可を同時に行う場合の落とし穴
産廃業の許可は5年(優良認定の場合は7年)ごとに更新があります。この更新のタイミングに合わせて品目を追加したいというケースは多いです。
ここで注意が必要なのが、審査の順番です。神奈川県を含む多くの自治体では、更新と変更を同時に申請した場合、以下の順序で審査が行われます。
審査の順序:更新許可→変更許可
まずは現在の許可を更新して有効期限を延ばし、その後に内容を書き換えるという手順です。これに伴い、提出する書類の書き方もそれぞれ異なります。
①更新許可申請書
こちらは現状の維持を確認するためのものです。そのため、記載する品目は「従来の許可品目のとおり」となります。まだ変更許可が下りていない段階の申請ですので、新しい品目をここに含めてはいけません。
②変更許可申請書
変更許可申請書の第一面別表には、「従来許可品目」と「新たに取得したい品目」の両方を記載する必要があります。つまり、最終的にその事業者が取り扱うことになる全ラインナップをここに書き出すのです。
・既存品目には「◎」
・追加品目には「〇」
この2つが混在した状態で、最終的な事業形態を完成させるイメージです。
事業計画書 第一面との整合性をチェック
申請書を作成する際、もう一つ忘れてはならないのが、添付書類である事業計画書(第一面)との整合性です。
申請書の表紙(第一面別表)と、中身の計画書(事業計画書)で、取り扱う廃棄物の種類が食い違っていると、補正の対象となります。
品目の名称は正確か?
例えばガラスくずだけではなく、コンクリートくず及び陶磁器くずが含まれているか等。
・「◎」と「〇」の付け忘れはないか?
・石綿含有、水銀含有などの限定事項の記載は一致しているか?
行政庁は、申請書の第一面と事業計画書の第一面を突き合わせてチェックします。個々が一致していないと何を追加したいのかが不明瞭となってしまいますので、最後に必ず確認を行いましょう。
なぜ「◎」と「〇」の使い分けが重要なのか?
許可証を見れば今の品目がわかり、追加する分だけ書けば良いのではと思われる方もいるかと思いますが、変更許可申請書は新しい許可証を作り直す作業でもあるのです。
変更許可が下りると、新しい許可証が発行されます。その際、第一面別表に記載された内容に基づいて、新しい許可証の許可内容欄が印字されます。もし、既存品目(◎)を書き漏らしてしまい、追加品目(〇)だけを記載して提出してしまったらどうなるでしょうか?
最悪の場合、既存の品目を抹消して、新しい品目に入れ替えるという意思表示だと受け取られかねません。実際は窓口で指摘がありますが、手続き上のリスクは非常に高いといえます。
「◎」と「〇」を併記することで、これまでの実績を維持しつつ、着実に事業を拡大させる意思を公に示すことになります。
神奈川県の産廃許可申請をスムーズの進めるために
神奈川県の産廃許可(積替え保管を除く収集運搬業など)は、県域によって提出先や細かな指導が異なる場合があります。特に更新と変更の同時申請は、手数料の納付タイミングや書類の綴じ方など、実務的なノウハウが求められる場面です。
当事務所では、書類作成はもちろん、将来の事業展開を見据えた品目の提案や、欠格事由の事前チェックなど、貴社の経営を全面的にバックアップします。
「グラス湘南行政書士事務所」